神經干細胞移植是再生醫學的前沿領域,也為中風(腦卒中)的治療帶來了新的希望。傳統療法主要著眼于急性期的血管再通與癥狀控制,但對于已經受損的腦細胞及其導致的后遺癥,往往效果有限。
近年來,越來越多的研究表明,神經干細胞移植不僅有助于改善患者的癥狀,更能從結構上促進大腦修復,為神經功能恢復提供了新的可能。
那么,這種療法究竟效果如何?什么時候才能用上?本文將從機制、臨床進展與挑戰等方面,為你系統解析。

神經干細胞移植治療中風:效果究竟如何?從臨床突破到真正應用還有多遠?
一、什么是神經干細胞,它為何可能有效?
神經干細胞是存在于神經系統內的一類特殊細胞,它擁有兩大核心能力:自我更新(能夠不斷復制自己)與多向分化潛能(能根據需要,發育成神經元、星形膠質細胞、少突膠質細胞等不同神經細胞)。
通俗而言,它們就像是大腦內建的“種子細胞庫”或“多功能修復工具箱”。基于這一特性,科學家們提出了一個根本性的治療構想:如果將這些“種子”移植到中風后受損的腦區,它們便有可能在那里定植、存活,并接收大腦損傷環境的化學信號,“智能”地分化為所需的細胞類型。
其最終目標是直接替代已死亡的神經元,并輔助重建受損的神經連接,從而為中風后的腦組織提供一種結構性修復的全新可能。
二、為什么大家都在關注神經干細胞移植治療中風?
中風發生后,大腦局部因缺血缺氧會導致大量神經元快速死亡,而成年人的中樞神經系統自我再生能力極為有限,這成為功能恢復的主要障礙。
當前,傳統的藥物治療與康復訓練主要依靠殘存神經網絡的“可塑性”進行代償與重組,但這一過程緩慢,且對嚴重損傷的效果往往達到平臺期后難以突破。
神經干細胞移植受到關注,是因為它帶來了一種全新的思路——不是依靠代償,而是嘗試直接修復受損腦組織。
與其他常見干細胞相比:
- 間充質干細胞:主要是抗炎、保護神經,但很難真正變成新的神經元。
- 胚胎干細胞或iPSC:雖然潛力大,但安全性風險(如腫瘤)更高。
而神經干細胞的優勢在于:可以分化成新的神經元和膠質細胞,更有機會直接補充丟失的細胞、重建神經連接。
也正因此,神經干細胞被認為是最有希望真正“修復”中風后大腦損傷的再生方向,成為全球研究的重點。
三、神經干細胞治療中風的智能修復機制
實際研究中,神經干細胞的作用遠比簡單的“細胞替代”更為復雜與精妙。它更像一個啟動了多重修復程序的“智能系統”,通過多種協同機制促進恢復:
- 細胞替代與整合:最直接的機制。移植的細胞在病灶處分化為新的神經元,并嘗試與宿主既有的神經網絡建立功能性連接,直接補充細胞損失。
- 營養與保護支持:干細胞會持續分泌多種神經營養因子。這些因子如同“營養劑”和“保護傘”,能增強幸存神經元的活力,抑制其凋亡,并減輕有害的炎癥反應,為修復創造有利的局部微環境。
- 促進血管新生:它們還能分泌促進血管生長的因子,幫助在缺血區域重建新的微血管網絡,改善血液供應,為組織修復輸送必要的養分和氧氣。
- 調節神經網絡:通過提供正確的信號和結構支持,它們有助于引導和促進殘存神經突觸的重塑與重組,優化大腦內部的通訊效率。
因此,神經干細胞移植的療效并非依賴于單一途徑,而是上述替代、保護、改善微環境與促進重塑等多種機制協同作用的結果。這種多靶點、整體性的修復策略,正是它被視為最具潛力的神經再生療法之一的根本原因。
四、關鍵技術與臨床探索
神經干細胞移植治療中風的研究正處于臨床的關鍵階段。近期的幾項突破性研究,正在試圖解決細胞存活率低、整合效果難監測、治療窗口不明等核心難題,為臨床轉化鋪平道路。
案例1:神經干細胞人體臨床數據公布,證實長期安全性與功能改善
2025年2月17日,舉行的國際卒中大會(ISC 2025)上,一項題為《首次使用胚胎源性神經干細胞 (NR1) 進行腦內移植治療慢性缺血性中風的人體1/2a期研究 (NCT04631406):12個月結果》的臨床研究報告引起了廣泛關注。[1]
該研究揭示了通過神經干細胞移植技術,能夠顯著改善患有超過12個月慢性缺血性中風成年患者的神經功能和運動能力。

首次人體臨床試驗為期12個月,納入了18名缺血性皮層下大腦中動脈中風后6至60個月的成年人,他們的改良Rankin量表評分為3或4。研究發現:
12個月內觀察到顯著神經功能改善:17名隨訪≥3個月的患者中,所有受試者Fugl-Meyer運動功能量表(FMMS)總分均提升,其中11人達到臨床意義的恢復;12個月時,總FMMS平均增加12.1分,上肢和下肢功能分別提升7.4分和4.7分,日常生活能力(BI)提高7.7分,美國國立衛生研究院卒中量表(NIHSS)改善1.77分,步行速度亦顯著增強。
影像學顯示,14名患者在第7天出現運動前皮質瞬態FLAIR信號(2個月內消退),靜息態fMRI提示感覺運動網絡功能連接增強,FDG PET證實同側運動皮質及對側小腦代謝活性提升。
安全性方面,僅出現頭痛、短暫性失語癥惡化及無癥狀硬膜下積液等輕微不良事件,均自行緩解。
案例2:延遲移植策略顯著提升細胞存活率,明確中風干細胞治療時間窗口
8月初,蘇黎世大學再生醫學研究所在《Adv Sci (Weinh)》期刊雜志上發表了一篇名為《延遲移植神經干細胞可提高中風后移植物的初始存活率》的研究成果。[2]

結果顯示,與急性移植相比,延遲7天移植明顯提高了NPC的存活與增殖能力,并促進了軸突萌芽。在移植后 6 周內利用體內生物發光成像監測細胞狀態,延遲移植組的小鼠生物發光信號強度超過急性移植組5倍以上,提示移植物更穩定、更易成活。
進一步分析發現,延遲移植組之所以擁有更多移植細胞,主要源于移植后早期更高的細胞增殖率;而在后期,兩組的增殖率逐漸下降至相似水平。此外,研究還觀察到兩組中絕大部分 NPC 在 6 周后均分化為神經元,且神經元與膠質細胞的比例并無顯著差異。
總體來看,該研究表明:將細胞移植時間從急性期延后至中風后7天,可顯著提升移植物的早期生存和增殖,為未來確定中風干細胞治療的最佳時間窗口提供了重要依據。
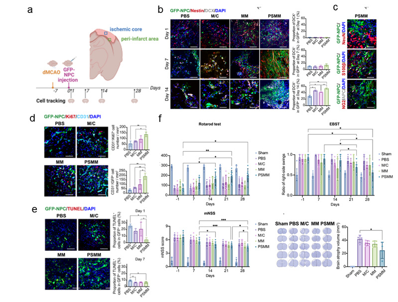
案例3:微孔微凝膠提高細胞遞送效率,突破神經干細胞移植“成活率瓶頸”
2025年10月23日,同濟大學生命科學與技術學院高紹榮院士團隊王冕研究員與上海交通大學李婉露教授團隊在《Nature Communications》期刊上合作發表題為“Injectable Micropore-forming Microgel Scaffold for Neural Progenitor Cells Transplantation and Vascularization after Stroke”的研究論文。[3]
該研究開發了一種相分離微孔微凝膠(PSMM)-基質復合支架,可用于高效遞送神經祖細胞(NPCs),能夠通過促進血管生成和細胞存活,顯著改善卒中大鼠的神經功能恢復。

研究團隊通過微流控技術制備出具有微米級孔隙的微凝膠。與傳統納米孔結構相比,這種微孔結構能讓更多細胞均勻分布、保持活性,大幅提升干細胞的載量和存活率。
為了讓支架更適合注射與腦組織融合,團隊在微凝膠中加入了Matrigel和膠原蛋白。這不僅保護細胞,還進一步促進血管生成。實驗顯示,PSMM支架形成的血管長度比對照支架高出近50%,為受損組織提供更好的氧氣和養分。
在中風大鼠模型中,搭載NPCs的PSMM支架顯著促進:
- 移植細胞的存活與神經元分化
- 損傷區域的新血管生成
- 神經網絡修復
- 并減少膠質瘢痕形成
最終,大鼠在28天內表現出明顯更好的神經功能恢復。

總體來看,這項研究為解決“干細胞移植后存活率低”這一行業難題提供了新方案,也為未來中風與神經退行性疾病的創新療法奠定了重要基礎。
五、從臨床突破到真正應用還有多遠?
綜合現有研究,神經干細胞移植治療中風已走過“概念驗證”階段,正處在 “臨床轉化攻堅”的關鍵期。要回答“還有多遠”,我們可以從技術、臨床、監管和產業化四個維度來評估。
1. 技術成熟度:核心難題正在被逐個擊破
如案例所示,細胞存活率低、遞送效率差、治療時機不明這三個長期存在的技術瓶頸,已通過新型生物材料、影像示蹤和時機研究取得了實質性突破。這意味著,實驗室的“有效”正在變得 “可控”和“可優化”,為臨床應用提供了更可靠的工具箱。
2. 臨床驗證階段:從早期安全試驗邁向中期療效驗證
現狀:目前的研究多處于I期或I/IIa期臨床試驗,主要目標是評估安全性與初步可行性。目前已獲得的數據令人鼓舞,表明其在慢性期患者中安全且顯示出功能改善信號。
未來路徑:接下來需要開展大規模、隨機、雙盲、安慰劑對照的II期、III期臨床試驗。這需要數百甚至上千名患者參與,歷時數年,以無可爭議的數據證實其普遍有效性和長期安全性。這是任何新療法成為標準治療的必經之路。
距離估算:綜合來看,如果后續大規模臨床試驗順利,神經干細胞移植療法有望在未來5-10年內在部分國家或地區率先獲批,用于特定的中風患者群體(如慢性致殘性卒中)。但其成為像溶栓或取栓那樣普及的一線療法,可能需要更長時間。
六、當前挑戰與未來展望
盡管前景光明,但神經干細胞移植要成為中風后的標準療法,仍面臨一些挑戰:
- 治療標準化:干細胞的類型、最佳劑量、最理想的治療時間點和給藥途徑,仍需要通過更大規模的臨床試驗來進一步明確和標準化。
- 可及性與成本:目前的治療仍處于臨床試驗階段,個性化制備或高標準制備干細胞的成本高昂。未來需要優化工藝,降低成本,并培訓專業醫療團隊,才能讓更多患者受益。
總而言之,神經干細胞移植治療中風已不再是科幻設想。它已從成功的動物實驗走向初步的人類臨床試驗,并展現出在促進神經再生和功能恢復方面的獨特潛力。隨著關鍵技術難題的逐一攻克和更大規模臨床試驗的開展,這一療法有望在未來十年內徹底改變神經康復的格局,為數百萬中風后遺癥患者帶來實質性的新希望。
結語
總體來看,神經干細胞移植為中風后的大腦修復打開了一扇全新的大門。無論是臨床試驗的數據,還是動物模型中的多項突破,都在逐步證明:這種療法不僅能改善功能,更可能從根源上推動受損腦組織的再生。
當然,目前它仍處在加速發展的階段,最佳移植時間、技術標準和長期療效等問題,還需要更多臨床研究來進一步驗證。但可以確定的是,神經干細胞正在讓“中風后還能繼續恢復”變得越來越可期。
隨著技術不斷成熟,這一療法有望在未來真正走進臨床,為更多患者帶來新的恢復機會。
參考資料:
[1]https://www.healio.com/news/neurology/20250217/neural-stem-cell-transplant-improves-outcomes-for-chronic-ischemic-stroke-at-12-months
[2]Weber RZ, Rentsch NH, Achón Buil B, Generali M, Nih LR, Tackenberg C, Rust R. Delayed Transplantation of Neural Stem Cells Improves Initial Graft Survival after Stroke. Adv Sci (Weinh). 2025 Aug;12(29):e04154. doi: 10.1002/advs.202504154. Epub 2025 May 23. PMID: 40407281; PMCID: PMC12362810.
[3]Wu, H., Liu, Z., Zhang, Z. et al. Injectable micropore-forming microgel scaffold for neural progenitor cells transplantation and vascularization after stroke. Nat Commun 16, 9285 (2025). https://doi.org/10.1038/s41467-025-64240-1
免責說明:本文僅用于傳播科普知識,分享行業觀點,不構成任何臨床診斷建議!杭吉干細胞所發布的信息不能替代醫生或藥劑師的專業建議。如有版權等疑問,請隨時聯系我。