文章簡要:精神分裂癥(SCH)是一組病因尚未明確的慢性精神疾病,多在青壯年緩慢起病,臨床表現癥狀各異,可引起認知、思維、情感等多方面神經精神障礙和精神運動不協調。
目前針對其致病機制有以下5種主要研究假說:多巴胺(DA)假說、失連接假說、神經發育障礙假說、氧化應激假說和腦形態學改變假說。根據DA假說,腹側海馬在SCH的治療中處于關鍵地位。
多項研究表明精神分裂癥與胚胎神經干細胞(NSCs)異常和神經發生有關,神經干細胞具有多向分化潛能和自我更新能力,經體外適宜條件下培養可充分發揮其重要的修復作用,為精神分裂癥的治療提供了新思路。抗精神病藥物治療是精神分裂癥目前的主要治療措施。此外,借助體外定向誘導性多能干細胞( iPSCs)建立精神分裂癥疾病模型,對疾病發病機制和疾病治療的研究陸續取得進展。
什么是精神分裂癥?
精神分裂癥(SCH)作為一種慢性、致殘率高的精神疾病,存在多巴胺假說、失連接假說、神經發育障礙假說、氧化應激假說等多種假說解釋其發病機制。神經干細胞具有分裂分化的潛能和修復中樞損傷的作用,在中樞神經系統多個腦區廣泛分布。相關研究表明,精神分裂癥與胚胎神經干細胞異常和神經發生有關。

目前藥物治理是精神疾病的主要臨床治療手段,但不可避免地存在多種弊端。 根據多巴胺假說,腹側海馬在精神分裂癥的治療中處在關鍵地位,是各個假說的“共同通路”。借助誘導性多能干細胞建立精神分裂癥疾病模型,對疾病發病機制的研究陸續取得進展。神經干細胞在胚胎發育和神經系統發生損傷時的修復過程中發揮著重要作用,將其用于精神分裂癥的治療具有顯著優勢,這為精神分裂癥的治療提供了新的思路。
精神分裂癥是一種常見的涉及多方面精神障礙和精神運動不協調的綜合征,具有較高的復發率和致殘率,且發病年輕化,多集中在青壯年,嚴重危害患者的感官功能,可引起認知、思維障礙等神經精神病變。
據統計報告,世界SCH患者人數呈現只增不減的趨勢,截至2016年全球患病率已達2090萬,其中大多數(70.8%)的患者發病年齡在25~54歲之間。精神分裂癥給全世界受影響的患者及其家屬造成了巨大的醫療負擔,據統計,世界范圍內SCH占13.4(95%CI:9.9~16.7)百萬殘疾人口的疾病負擔,與心血管疾病 、癌癥位列前3位。
《美國精神障礙診斷和統計》手冊中關于精神分裂癥維度的描述可以總結歸納為5個精神病綜合征:陰性癥狀、瓦解癥狀、現實歪曲癥狀、緊張癥狀、 躁狂癥和抑郁癥。臨床上對SCH進行多維度癥狀描述,用以評估疾病的嚴重程度,但關于其發病機制尚未明晰。
常見的精神分裂癥致病機制假說有以下5種
DA假說:DA假說自提出至今仍不斷發展,早期研究者認為精神分裂癥患者的DA功能亢進,隨著研究的深入,認為精神分裂癥癥狀與DA系統功能紊亂有關,具體體現為:皮質下功能亢進和前額葉皮質功能低下相關。“最終共同通路”假說是研究普遍認可的,該假說指精神分裂癥是綜合征,其與各種遺傳、環境因素相關聯,二者的共同作用導致紋狀體DA功能亢進。
失連接假說:大量在體實驗結果表明大腦功能整合異常可導致精神分裂癥的發生,整合功能異常具體體現在神經遞質對N-甲基-D-天冬氨酸受體的異常調節,該假說成功解釋了精神分裂癥中介導突觸可塑性的NMDAR異常這一病理變化。
神經發育障礙假說:神經發育障礙假說解釋了精神分裂癥發生時 神經系統各發育過程中相關基因調控異常、多個腦區影像學改變、孕期病毒或細菌感染等現象。該假說的主要觀點為:青春期及成年后,受遺傳和環境的交互作用,大腦在調控干細胞分化和修飾突觸的過程中可能發生某些缺陷,因此產生SCH的精神癥狀。多證據證實,精神分裂癥是多基因遺傳病,且其遺傳貢獻率為80%。
精神分裂癥屬于常見病,有顯著的家族聚集傾向,患者的后代患病率明顯高于人群平均患病率,可達到4%~14%;若夫妻雙方均為患者,則后代的患病率水平可達到40%;家族中個體的患病率與親緣系數呈正相關,這些都指示了SCH是一種多基因遺傳病。
氧化應激假說:Shin等提出氧化應激假說,認為機體代謝產生的氧自由基會損傷細胞膜,增加膜的通透性,常伴隨抗氧化系統對活性氧清除能力的下降,這與精神分裂癥的發病有一定關聯。
腦形態學改變:Ohtani等從腦形態改變的角度尋找精神分裂癥的病因,發現患者和正常人腦組織中前額葉皮質體積存在統計學上的顯著差異,即精神分裂癥患者前額葉皮質發生較為明顯的萎縮,這一直觀差異或許可以解釋精神分裂癥患者的認知功能損害。
什么是神經干細胞
概況:神經干細胞是一種分布在中樞神經系統,具備多向分化潛能和自我更新能力的母細胞。當中樞神經系統發生退行性病變等損傷時,神經干細胞發生分裂分化補充和修復神經系統減少的神經細胞,內源性神經干細胞在組織微環境的限制下很難有效地修復神經元和神經膠質細胞,而將干細胞在體外合適條件下培養再用于移植治療能夠充分發揮干細胞的修復作用,為治療精神分裂癥提供了新思路。

通常獲得神經干細胞有以下兩個途徑 :
- 胚胎干細胞(ESCs):將胚胎干細胞體外培養分化獲得神經干細胞,但其來源有限且可能存在異體間免疫排斥反應;
- 誘導多能干細胞(iPSCs):此類多能干細胞來源相對廣泛,可將iPSCs定向分化為NSCs,此高效穩定地促進iPSC定向分化的方法具有廣闊應用前景。目前,研究建立了兩種誘導iPSCs向NSCs分化的技術,即擬胚體(EB)誘導法和單層誘導法,后者使用轉化生長因子6(TGF-6)和BMP通路抑制劑貼壁誘導以轉分化。
通過iPSCs定向誘導分化為NSCs的這種方法有效降低了未分化細胞的成瘤風險,能夠避免異體免疫排斥。
神經干細胞在腦內主要分布
神經干細胞主要分布在大腦的室管膜、室管膜下區、 毗鄰側腦室紋狀體壁、海馬齒狀回的亞顆粒區、胼胝體和海馬背側之間的胼胝體下區等,在成年個體中也可發生細胞的持續增殖。同時,在新皮質、梨 狀皮層、杏仁核、黑質、紋狀體、迷走神經背核及下丘腦同樣存在NSCs的活動。此外,神經發生還 存在于外周神經系統的一些區域,包括嗅覺黏膜、腸神經系統和頸動脈體。
神經干細胞移植治療精神分裂癥的方法
研究成果指出,當發生中樞神經系統損傷或退行性變時,內源性神經干細胞可能發揮神經細胞修復的作用。但由于數量不足和微環境的限制,其本身的作用非常有限,也正是因此,充分發揮干細胞的修復作用為精神分裂癥的治療提供了全新的思路,干細胞體外誘導、培養和移植成為一種值得深入研究的新嘗試。
Donegan等認為,干細胞衍生的神經元移植是一種有效的治療精神分裂癥的策略,通過使用胚胎干細胞產生豐富的小白蛋白或生長抑素陽性的中間神經元群,并將神經干細胞移植到精神分裂癥動物模型的海馬腹側,可以減少海馬的過度活躍。
2011年,科研人員首次利用iPSCs技術建立了精神分裂癥細胞模型,精神分裂癥成為第一批以患者iPSCs衍生神經元建立模型的神經精神疾病之一。
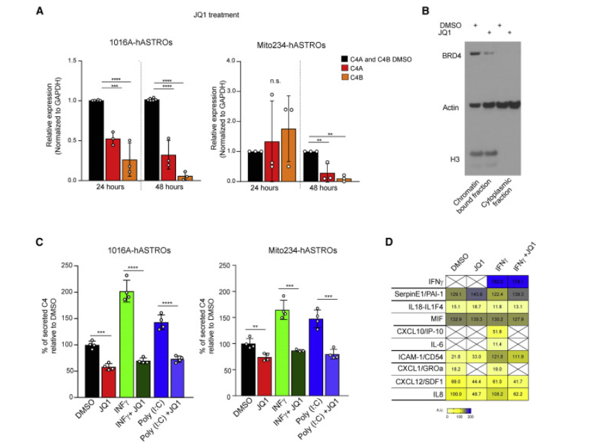
近期,哈佛大學利用神經干細胞以近100%的效率制造可分泌補體C4的星形膠質細胞,深入研究星形膠質細胞的炎性反應及其背后的調節機制,可以幫助篩選識別治療精神分裂癥的可能藥物。

研究者們開發了一種基于生物反應器的新型3D方案,可快速,重復和大規模地將人類多能干細胞分化為人星形膠質細胞(hASTROs),效率將近100%。
更重要的是,遵循該方案衍生的星形膠質細胞分泌了補體C4,且可能是位于突觸處C4的來源。

這些研究表明:減少星形膠質細胞分泌C4能影響突觸處的C4,并可調節在精神疾病和神經退行性疾病中觀察到的突觸過度修剪。
隨后,研究人員結合ELISA的測定法與分析連接圖(CMap)數據集,探索和確認了能調節C4的途徑,他們發現染色質重塑抑制劑(BRD和HDAC抑制劑),NF-κB,JAK和JNK抑制劑等除了減少人類星形膠質細胞的C4分泌,還阻斷了對促炎刺激的反應。

這些抑制劑不僅在健康的星形膠質細胞中發揮效用,在由精神分裂癥患者干細胞所制造的星形膠質細胞中也依然有效。
總的來說,哈佛大學開發了一種強大的方案,可高效率地從干細胞中分化星形膠質細胞,并在體外研究人類神經膠質生物學。與此同時,它還能幫助篩選新型的治療藥物,為精神分裂癥等涉及補體級聯信號的中樞系統疾病治療奠定了基礎。
總結:目前對精神分裂癥的分子和細胞病因機制認識仍然十分有限,研究者對它的探索仍在繼續,已經提出的多種假說也在不斷發展完善之中。
對精神分裂癥發病機制的深入研究對抗精神病藥物的研發具有重要指導意義,相較于傳統采用典型或非 典型抗精神疾病藥物的治療方法而言,采用誘導多能干細胞治療精神分裂癥具有眾多優勢,發展前景非常光明。
根據已經報道的臨床應用案例,該技術的成熟和普及必將成為精神疾病患者的福音。
免責說明:本文僅用于傳播科普知識,分享行業觀點,不構成任何臨床診斷建議!杭吉干細胞所發布的信息不能替代醫生或藥劑師的專業建議。如有版權等疑問,請隨時聯系我。
版權說明:本文來自杭吉干細胞科技內容團隊,歡迎個人轉發至朋友圈,謝絕媒體或機構未經授權以任何形式轉載至其他平臺,轉載授權請在網站后臺下方留言獲取。